Bien gérer un catalogue en ligne : peut-on se priver d’une section “Produits”?
Un grand nombre d’entreprises qui veulent proposer leurs produits ou services en ligne dotent leur site d’une section “produits”, “services” ou “catalogue”. Ça semble logique, bien évidemment.
Pourtant, la plupart du temps, je crois que cette logique est erronée. Pas tant d’avoir un catalogue en ligne, que d’avoir une section catalogue.
Cette situation est particulièrement fréquente dans les sites offrant à la fois des produits et d’autre chose – par exemple des services, des conseils, des documents, ou des outils en ligne. Dans ces cas, créer un catalogue distinct du reste du site permet d’isoler les produits des autres contenus, mais est-ce vraiment une bonne idée?
Dans la plupart des cas, si le modèle d’affaire de l’entreprise est de vendre des produits ou des services, le site lui-même, presque en entier, devrait être un catalogue… enrichi des autres fonctionnalités.
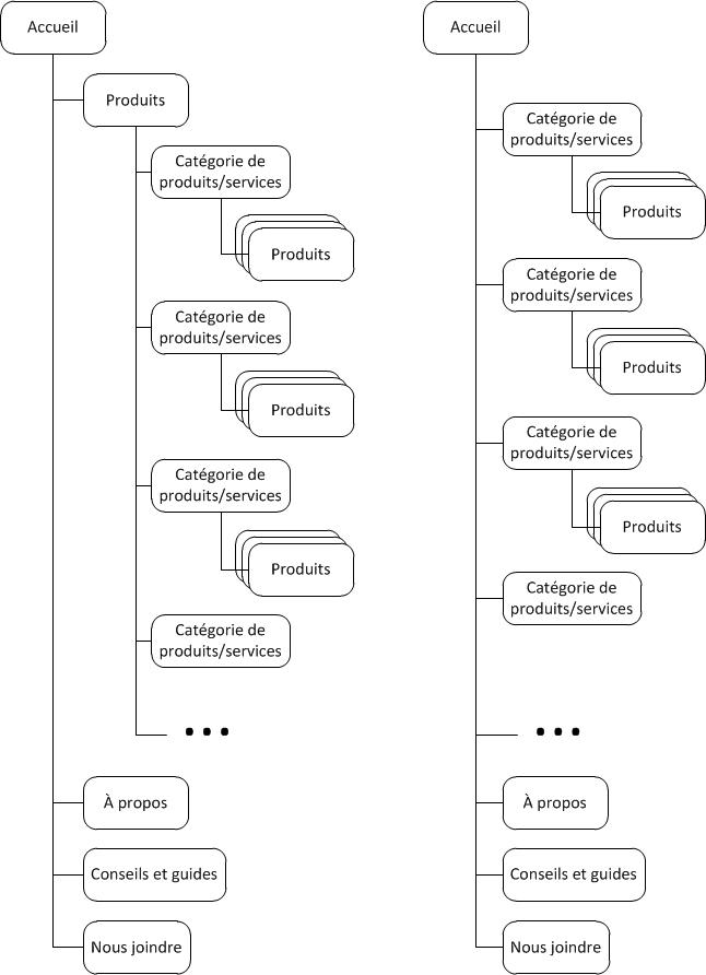
Alors que la plupart des plateformes de commerce électronique sont directement construites pour présenter toutes les principales catégories de produits dans un menu récurrent (donc sur toutes les pages, dès l’accueil), les autres types de systèmes (CMS, CXM et autres frameworks) donnent beaucoup plus de liberté aux concepteurs de sites… qui créent souvent un catalogue au sein d’un site.
La faute à la stratégie Web et au modèle conceptuel?
Pour tout site qui a fait l’objet d’une planification stratégique Web en bonne et due forme, certaines tactiques ont probablement déjà été priorisées : le site doit présenter des produits, des conseils, l’entreprise, etc. Trop souvent, quand vient le temps de traduire ces tactiques en site, ces éléments prioritaires deviennent des sections.
Comment faire pour éviter de tomber dans le piège? Se souvenir que les produits individuels et les catégories de produits sont plus importants… que le catalogue, qui n’est qu’une façon de les mettre en valeur. Après tout, la plupart du temps, les clients veulent des produits. Ceux-ci devraient donc être présentés directement plutôt que d’être cachés dans une section dédiée.
La faute à l’architecture d’information (ou l’arborescence)?
Habituellement, la conception d’un site inclut une étape où on définit quelle sera la relation entre les pages (ou les sections, ou les gabarits de pages) du site, et quel(s) types(s) de navigation il y aura entre ces pages.
Dans cette situation, des principes d’utilisabilité pris un peu trop au pied de la lettre viennent encore parfois ajouter une section “produits” qui n’est pas toujours souhaitable :
- Un menu doit comprendre un maximum de 7 +/- 2 éléments
- Tous les contenus du site doivent être accessibles à un maximums de 3 clics
- La simplicité est toujours meilleure
- Trop d’éléments au premier niveau de l’arborescence donneront un site à l’apparence lourde ou désordonnée
Au final, même si ces principes partent de bonnes intentions, les aborder de façon dogmatique peut causer du tort quand vient de temps de mettre en valeur les produits ou services d’une entreprise.

C’est comme si un architecte concevait un espace en fonction de l’esthétisme du plan lui-même… et non d’avoir un bâtiment fini agréable pour ses visiteurs.
Pourquoi un catalogue sans catalogue?
Il existe de nombreuses raisons de donner accès aux produits d’un site sans les isoler dans une section catalogue dédiée :
Exprimer ses spécialités de façon claire
En nommant directement les produits ou les catégories de produits dans un menu persistant, la spécialité de l’entreprise et la raison d’être du site sont plus évidentes et permettent de comprendre rapidement à qui on a affaire… alors qu’un menu qui commence par “Produits”, c’est assez générique.
Il en va de même pour les principales disciplines d’une entreprise de services : les lister permet d’être moins abstrait, surtout lorsque l’entreprise est moins connue ou lorsque le domaine d’affaires est difficile à cerner.
D’abord, répondre aux attentes du visiteur
Dans la plupart des industries, plusieurs visiteurs arrivent sur le site d’une entreprise avec un produit en tête, et seront satisfaits plus rapidement s’ils voient directement ce qu’ils recherchent, ou ce qui s’y apparente… il est donc impératif d’utiliser les tendances de recherche dans la planification du site et de tester si l’utilisateur y trouvera facilement ce qu’il recherche ; en listant directement des catégories ou des produits dans le menu, on donne aussi un coup de pouce au destin :
Démontrer la vasteté de l’offre
Ceux qui ont déjà travaillé avec moi sur un projet de refonte savent que c’est une de mes phrases préférées. En effet, il s’agit là d’un but important de la plupart des sites d’entreprise. Par contre, la présence d’un catalogue ne garantit que l’accès aux produits et services… et non leur promotion.
En nommant des catégories de produits directement dans un menu principal persistant et sur la page d’accueil, on maximise leurs chances d’être vues par les clients potentiels (notre client La Cordée utilise ce genre de menu persistant accompagné de sous-menus déroulants) :

Des mots-clés et des liens internes, ça ne fait pas de tort
La structure de liens internes d’un site a une influence sur la qualité du référencement sur les moteurs de recherche de ce dernier, et il est souvent reconnu que le fait qu’une page soit facile d’accès à partir de l’accueil augmente ses chances d’être indexée comme étant une page importante du site.
Même s’il existe des tonnes d’autres façons d’inclure des liens internes ayant les bons textes d’ancrage vers les produits principaux d’un site, pourquoi ne pas utiliser une approche systématique et lister les catégories ou produits les plus importants dans un menu persistant?
De toute façon, votre capacité et votre intérêt à vous positionner pour un mot aussi vague que “Produits” et “Catalogue” sont à peu près nuls.
Il faut toutefois garder en tête qu’il y a une limite au nombre de liens qui seront suivis dans une page, et si vous incluez un menu extrêmement détaillé (lire : contenant des centaines de liens) au haut de chaque page, vous devriez vous assurer que vous ne causez pas de tort à votre stratégie de liens internes.
Combiner les conseils aux produits
Lorsqu’un site contient des contenus de conseil, d’inspiration, de comparaison, des sélecteurs ou encore des outils de recherche, ceux-ci ont un rôle très important pour vendre, même s’il ne s’agit pas de pages de catalogue à proprement parler.
Malheureusement, trop de sites séparent ces contenus du catalogue en les isolant dans des sections qui sont difficiles à remarquer lors du magasinage sur le site. Pire, la page de conseils pour une catégorie de produits précise est n’est pas systématiquement liée à cette catégorie dans le catalogue.
Pourquoi ne pas inclure ces contenus directement dans le catalogue de produits, près de l’offre qu’ils desservent?
D’autres subtilités
Pour mettre cette approche en oeuvre de façon gracieuse, quelques nuances pourraient être considérées :
Tricher en pré-ouvrant le catalogue
Parfois, l’approche qui a le plus de sens au plan ergonomique reste de démontrer qu’il y a des sections au même niveau que le catalogue de produits.
Dans ce cas, rien n’empêche de charger la page d’accueil comme s’il s’agissait de la section “Catalogue”, en pré-sélectionnant cette “page” (inexistante) dans la navigation, comme le fait le magasin en ligne REI :

Voir tous les produits
Dans certains cas, il reste pertinent d’avoir une page qui liste la totalité des produits (ou des catégories de produits) d’un site, même s’il est préférable de renvoyer directement vers des produits ou catégories lorsque possible.
Par exemple, la page d’accueil de certains sites mobiles (ou site adaptatif affiché sur écran plus étroit) ne peut se permettre de lister toutes les catégories de produits, et a avantage à n’inclure qu’un lien “Tous les produits”. (Au même titre, pour des raisons évidentes, le menu d’un site mobile est toujours accessible via son icône ou le mot “Menu”, sans toutefois être “persistant” à proprement dit.)
You May Also Like
These Related Stories
-1.jpg)
Comment propulser ses ventes de commerce en ligne avec l'e-merchandising

Du marketing viral au marketing d’authenticité

Tendances 2007 : démocratisation de la syndication personnelle
Repérer et valoriser ce qui compte vraiment.
Recevez nos analyses et conseils pour rester à l’avant-garde du numérique.