7 prérequis avant de se lancer dans le marketing automation
OK, c’est un buzzword. Un des plus populaires en ce moment, derrière “chatbot” et “AI”. Mais le marketing automation est également une des plus fortes tendances marketing de ces dernières années. Alors que ce marché ne représentait que 100 millions de USD en 2009, les analystes prévoient un marché de 5.5 milliards de USD à l’horizon 2019. Aucun autre secteur du marketing digital n’a connu pareille évolution récemment, et la plupart des entreprises seront demain équipées de marketing automation (c’est déjà le cas pour une entreprise sur deux aux USA).
Le Marketing Automation, c’est quoi?
Commençons avec une définition pour bien comprendre la suite: le marketing automation est une technologie. Ce n’est pas une stratégie, et c’est en cela qu’il se différencie de l’inbound marketing, du lead/customer nurturing, l’account-based marketing ou d’autres stratégies marketing. Le marketing automation est ainsi une technologie qui vise à faciliter la mise en oeuvre de stratégies, donc à collecter et organiser des données pour automatiser certaines tâches répétitives. Par exemple l’envoi de courriels, la mise en ligne de publications sociales ou encore la personnalisation de la communication. Marketo, une des principaux acteurs en marketing automation, le défini comme tel: “le marketing automation est la technologie qui permet à une compagnie de rationaliser, automatiser et mesurer ses activités marketing afin d’augmenter son efficience opérationnelle et de faire croître son chiffre d’affaires plus rapidement.” La plupart des plateformes de marketing automation se décomposent aujourd’hui en trois éléments clés:
- Une base de contacts centralisée
- Un moteur marketing permettant de créer du contenu et d’automatiser des processus
- Un outil de mesure et d’analyse complet
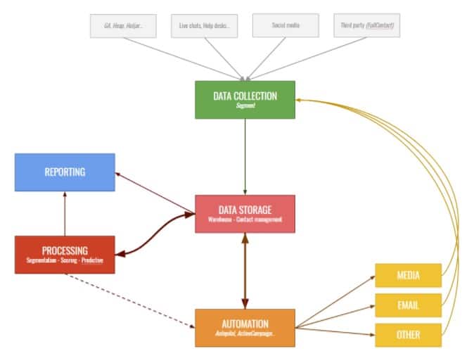
Cependant, pour avoir une bonne compréhension, il est nécessaire de prendre du recul et d'explorer ces trois piliers.
Une réalité plus complexe
-jpg-Apr-02-2026-08-34-38-5880-PM.jpg)
Toutes ces “fonctionnalités” sont généralement rassemblées dans un seul outil par les gros acteurs de l’industrie (Marketo, Eloqua, Hubspot…), mais on pourrait aussi concevoir un marketing stack composé d’outils remplissant chacun une fonctionnalité précise (ce qui donne plus de flexibilité et la possibilité de tester de nouveaux outils mieux adaptés à sa réalité du moment).
La base de données a clairement un rôle central dans le marketing automation, de même que tous les mécanismes permettant d’enrichir ces données et de les traiter afin de les segmenter ensuite en morceaux utilisables. Le moteur d’automatisation s’appuie lui directement sur les données disponibles, et rend ensuite possible la mise en place d’actions marketing automatisées. Se lancer dans le marketing automation demande donc plusieurs prérequis à ne pas négliger, faute de quoi son implantation pourrait passer de quelques mois à plus d’un an.
Mais alors, comment vous préparer?
1. Ayez des objectifs d’affaires clairs
Le marketing automation est au service des stratégies marketing que souhaite mettre en place la compagnie. Et une stratégie marketing ne peut avoir de bons résultats que si elle est fondée sur des objectifs d’affaires clairs et mesurables. Êtes-vous dans un contexte d’acquisition ou de rétention? Dans un contexte d’acquisition, un des KPIs du marketing automation peut par exemple être la durée de conversion d’un lead en client. En rétention, la fréquence d’achat d’un client. Dans les deux cas, fondez votre stratégie sur des objectifs solides et dotez le marketing automation de KPIs clairs permettant ensuite d’en évaluer l’efficacité et d’ajuster vos actions.
2. Nettoyez vos données pour les rendre exploitables
Les données sont au cœur du marketing automation. Elles sont le carburant du moteur d’automatisation représenté plus haut. Si les données sont de mauvaise qualité, le moteur s’enrayera et vous ne vous rendrez pas très loin. Le nettoyage de vos données est donc un prérequis indispensable, même si c’est sans doute le moins sexy de tous. Prenons un exemple. Vous êtes (justement) une compagnie éditant une plateforme de marketing automation. Les données que vous avez sur vos prospects ressemblent à ça: courriel, nom, prénom, entreprise, détails sur l’entreprise, numéro de téléphone, poste, etc… A cela s’ajoute vos données comportementales: pages visitées, publicitées vues/cliquées, emails ouverts/cliqués, etc… Quant à vos clients, ces données sont évidemment plus étoffées, et vous pouvez en plus accéder à leur dépenses mensuelles, à leur durée de vie, au nombre de fois où ils ont contacté votre support, etc.
-jpg-Apr-02-2026-08-34-40-6817-PM.jpg)
Commencez donc par recenser toutes les données disponibles. Puis vérifiez si celles-ci sont exploitables; par exemple, est-ce que la province est bien écrite tout le temps de la même façon (Québec, Quebec, QC, Qc). Dans les cas problématiques, un effort de normalisation est nécessaire. Heureusement, des technologies existent juste pour cette partie, pour éviter de tout devoir faire à la main (par exemple, l’utilisation de dropdowns à la place de champs de texte libre rendent cette normalisation possible). Enfin, prévoyez ce qu’il adviendra de ces données une fois qu’elles seront en utilisation, pour que rien ne puisse altérer leur qualité: mettez en place des niveaux d’accès différentes ainsi que des processus de gouvernance pour vous assurer que toutes les parties prenantes ayant accès aux données ne risquent pas de les endommager. Si j’insiste à ce point sur les données, c’est parce que ce sont elles qui vous permettront ensuite de segmenter vos communications. Plus la qualité de vos données sera bonne, plus votre segmentation sera fine, et plus vos communications pourront être personnalisées, donnant l’impression d’entretenir une conversation directe avec votre compagnie.
3. Dotez-vous de mécanismes pour enrichir ces données
Vous avez maintenant un ensemble de données propre et exploitable. Mais vous pouvez les enrichir. D’abord, grâce à des services tiers qui, grâce à un simple adresse courriel, peuvent aller chercher de nombreuses données issues des médias sociaux et autres profils web ouverts par ce contact. Vous pouvez également mettre en place des mécanismes de tracking sur vos différentes propriétés pour capter toutes les données comportementales que ce contact produit au cours de sa navigation. Enfin, vous pouvez aussi connecter, à votre base de données, toutes les technologies que vous utilisez déjà, que ce soit vos médias sociaux, vos outils de gestion ou de support client. À la fin de cette étape, chaque contact aura donc un très grand nombre de données pouvant être rattachées à celui-ci.
4. Définissez vos tâches répétitives
C’est la vocation du marketing automation: automatiser vos tâches répétitives. Commencez donc par lister ces tâches, ces processus et ces flux de travail. Soyez exhaustifs et pensez également à vos processus internes, tel que l’envoi d’une alerte à un représentant lorsqu’un prospect devient chaud ou la mise à jour de ses informations après une certaine action de sa part. Schématisez ensuite ces tâches et processus en incluant le déclencheur (ex: un prospect s’abonne à votre infolettre) puis les actions qui en découlent (ex: le prospect est ajouté à une liste puis un courriel de double opt-in lui est envoyé) sans oublier les conditions qui jalonnent cette séquence (ex: que se passe-t-il si le prospect ne valide pas son courriel avec double opt-in).
-jpg-Apr-02-2026-08-34-37-5680-PM.jpg)
Enfin, priorisez cette liste de tâches répétitives selon leur importance dans le parcours d’achat de votre prospect ou client, et mettez d’abord en place les tâches clés qui permettent de faire avancer votre contact vers la conversion finale.
5. Faites la liste de vos autres technologies actuelles ou à venir
Le choix de votre plateforme de marketing automation devrait reposer sur deux facteurs principaux: vos objectifs d’affaires et les stratégies définies pour les atteindre, et les autres technologies que vous utilisez. En effet, votre marketing automation doit pouvoir s’intégrer parfaitement avec vos autres outils pour pouvoir échanger des données. Et pas uniquement les technologies que vous utilisez actuellement, mais aussi celle que vous projetez d’utiliser à moyen terme.
6. Définissez précisément votre cible principale
Ce prérequis concerne davantage vos stratégies marketing (inbound marketing ou lead nurturing par exemple) que le marketing automation. Pour communiquer de façon pertinente avec vos cibles, vous devez les connaître précisément. Avoir des détails sur leurs motivations et leurs besoins (persona) mais surtout connaître leur parcours d’achat (buyer’s journey). C’est cela qui vous permettra de créer des automatisations vous permettant d’amener votre contact du stade lead jusqu’au stade de client, puis d’un premier achat à un ré-achat.
7. Mettez vos équipes du marketing et des ventes sur la même longueur d’ondes
Le marketing automation est un complément à votre CRM, et ces deux outils doivent travailler de concert et non en silo. Il en va de même pour vos équipes marketing et ventes, qui doivent être parfaitement alignées. Par exemple, ces deux équipes collaboreront dans la définition commune du lexique utilisé pour leurs efforts: qu’est-ce qu’un prospect, un lead, un MQL (Marketing Qualified Lead), un SQL (Sales Qualified Lead), etc… Vous pourrez ensuite vous appuyer sur ces définitions partagées pour définir vos stratégies de lead scoring et ainsi transférer un lead du marketing vers les ventes seulement lorsqu’il a atteint des critères préalablement validés par les ventes (la principale critique du lead scoring est en effet que les lead transmis aux ventes sont de pauvre qualité). Pour conclure cet alignement, rédigez un SLA entre vos équipes, définissant à la fois le lexique mais aussi les objectifs que chacune des deux équipes s’engage à remplir pour supporter l’autre dans son travail ; par exemple, le marketing s’engage à générer 20 MQL par semaine et les ventes s’engagent à faire des suivis avec chacun d’eux sous 48 heures après la transmission. Le plus grand facteur de succès en automation est donc la préparation. En effet, la qualité des données devient un des aspects importants qui ne peut être sous-estimé, car la qualité des données est hautement importante et on ne peut se satisfaire que d’une grande quantité de données. Avec ces prérequis, vous pouvez maintenant approcher vos besoins en marketing automation d’une façon plus structurée et augmenter vos chances de réussite. Les principaux acteurs du marketing automation à l’heure actuelle sont (par ordre alphabétique): Act-On, ActiveCampaign, Adobe Campaign, Oracle Eloqua, Hubspot, IBM Silverpop, Infusionsoft, Marketo et Salesforce Pardot.
Expertises évoquées
Stratégie d'affairesPartagez
Vous pourriez être intéressé par
par ces autres articles

7 prérequis avant de se lancer dans le marketing automation
OK, c’est un buzzword. Un des plus populaires en ce moment, derrière “chatbot” et “AI”. Mais le mark …

Créez de la valeur avec le marketing numérique durable
Depuis plusieurs années, on entend parler, avec raison, de durabilité dans différents secteurs d’act …

20 automatisations marketing que vous pourriez mettre en place dès demain
Ça fait plusieurs fois qu’on vous parle de marketing automation sur ce blogue, et pourtant on ne vou …
Repérer et valoriser ce qui compte vraiment.
Recevez nos analyses et conseils pour rester à l’avant-garde du numérique.