7 prerequisites before embarking on marketing automation
OK, that's a buzzword. One of the most popular right now, behind “chatbot” and “AI”. But marketing automation is also one of the strongest marketing trends of recent years. While this market represented only 100 million USD in 2009 , analysts predict a market of 5.5 billion USD by 2019 . No other sector of digital marketing has experienced such an evolution recently, and most companies will be equipped with marketing automation tomorrow (this is already the case for one in two companies in the USA).
WHAT IS MARKETING AUTOMATION?
Let's start with a definition to fully understand what follows: marketing automation is a technology . It's not a strategy, and that's how it differs from inbound marketing, lead/customer nurturing, account-based marketing or other marketing strategies. Marketing automation is thus a technology that aims to facilitate the implementation of strategies, and therefore to collect and organize data to automate certain repetitive tasks. For example, sending emails, posting social publications or personalizing communication. Marketo , one of the main players in marketing automation, defines it as such: “marketing automation is the technology that allows a company to streamline, automate and measure its marketing activities in order to increase its operational efficiency and grow its turnover. business faster.” Most marketing automation platforms today break down into three key elements :
- A centralized contact database
- A marketing engine to create content and automate processes
- A complete measurement and analysis tool
However, to have a good understanding, it is necessary to take a step back and explore these three pillars.
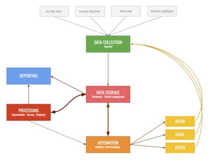
A MORE COMPLEX REALITY
-jpg.jpg)
ALL THESE "FUNCTIONALITIES" ARE GENERALLY BROUGHT TOGETHER IN A SINGLE TOOL BY THE BIG PLAYERS IN THE INDUSTRY (MARKETO, ELOQUA, HUBSPOT, ETC.), BUT WE COULD ALSO DESIGN A MARKETING STACK MADE UP OF TOOLS EACH FULFILLING A SPECIFIC FUNCTIONALITY (WHICH GIVES MORE FLEXIBILITY AND THE POSSIBILITY OF TESTING NEW TOOLS BETTER ADAPTED TO ITS CURRENT REALITY).
The database clearly has a central role in marketing automation, as do all the mechanisms to enrich this data and process it in order to then segment it into usable chunks. The automation engine relies directly on the available data, and then makes it possible to set up automated marketing actions. Getting started in marketing automation therefore requires several prerequisites that should not be overlooked, otherwise its implementation could take from a few months to more than a year.
BUT THEN, HOW DO YOU PREPARE?
1. HAVE CLEAR BUSINESS GOALS
Marketing automation is at the service of the marketing strategies that the company wishes to put in place. And a marketing strategy can only have good results if it is based on clear and measurable business objectives. Are you in an acquisition or retention context? In an acquisition context, one of the marketing automation KPIs can, for example, be the time taken to convert a lead into a customer. In retention, how often a customer buys. In both cases, base your strategy on solid objectives and provide marketing automation with clear KPIs that can then be used to assess its effectiveness and adjust your actions.
2. CLEAN YOUR DATA TO MAKE IT USABLE
Data is at the heart of marketing automation. They are the fuel for the automation engine shown above. If the data is poor, the engine will stall and you won't get very far. Cleaning your data is therefore an essential prerequisite, even if it is undoubtedly the least sexy of all. Let's take an example. You are (precisely) a company editing a marketing automation platform. The data you have on your prospects looks like this: email, last name, first name, company, company details, telephone number, position, etc. Added to this is your behavioral data: pages visited, advertisements viewed/clicked , emails opened/clicked, etc… As for your customers, this data is obviously more extensive, and you can also access their monthly expenses, their lifespan, the number of times they contacted your support, etc.
-jpg.jpg)
So start by listing all the available data. Then check if these are usable; for example, is the province written the same way all the time (Quebec, Quebec, QC, Qc). In problematic cases, a standardization effort is necessary. Fortunately, technologies exist just for this part, to avoid having to do everything by hand (for example, the use of dropdowns instead of free text fields makes this normalization possible). Finally, plan what will happen to this data once it is in use, so that nothing can alter its quality: set up different levels of access as well as governance processes to ensure that all stakeholders with access to the data do not risk damaging it. If I insist so much on the data, it is because it is the data that will then allow you to segment your communications. The better the quality of your data, the finer your segmentation, and the more your communications can be personalized, giving the impression of having a direct conversation with your company.
3. HAVE MECHANISMS IN PLACE TO ENRICH THIS DATA
You now have a clean and actionable data set. But you can enrich them. First, thanks to third-party services which, thanks to a simple email address, can retrieve a lot of data from social media and other web profiles opened by this contact. You can also set up tracking mechanisms on your different properties to capture all the behavioral data that this contact produces during their navigation. Finally, you can also connect all the technologies you already use to your database, whether it's your social media, management or customer support tools. At the end of this step, each contact will therefore have a very large amount of data that can be attached to it.
4. DEFINE YOUR REPETITIVE TASKS
This is the vocation of marketing automation: to automate your repetitive tasks. So start by listing those tasks, processes, and workflows. Be thorough and also think about your internal processes, such as alerting a rep when a prospect gets hot or updating their information after a certain action on their part. Then outline these tasks and processes by including the trigger (ex: a prospect subscribes to your newsletter) then the resulting actions (ex: the prospect is added to a list then a double opt-in email is sent to him) without forgetting the conditions that punctuate this sequence (ex: what happens if the prospect does not validate his email with double opt-in).
-jpg.jpg)
Finally, prioritize this list of repetitive tasks according to their importance in the buying journey of your prospect or client, and first put in place the key tasks that allow your contact to progress towards the final conversion.
5. LIST YOUR OTHER CURRENT OR UPCOMING TECHNOLOGIES
The choice of your marketing automation platform should be based on two main factors: your business objectives and the strategies defined to achieve them, and the other technologies you use. Indeed, your marketing automation must be able to integrate perfectly with your other tools to be able to exchange data. And not just the technologies you currently use, but also the ones you plan to use in the medium term.
6. DEFINE YOUR MAIN TARGET PRECISELY
This prerequisite concerns your marketing strategies (inbound marketing or lead nurturing for example) more than marketing automation. To communicate in a relevant way with your targets, you must know them precisely. Have details on their motivations and their needs (persona) but above all know their buying journey ( buyer's journey ). This is what will allow you to create automations allowing you to take your contact from the lead stage to the customer stage, then from a first purchase to a re-purchase.
7. GET YOUR MARKETING AND SALES TEAMS ON THE SAME PAGE
Marketing automation is a complement to your CRM, and these two tools must work together and not in silos. The same goes for your marketing and sales teams, which need to be perfectly aligned. For example, these two teams will collaborate in the common definition of the lexicon used for their efforts: what is a prospect, a lead, an MQL (Marketing Qualified Lead), an SQL (Sales Qualified Lead), etc… You can then rely on these shared definitions to define your lead scoring strategies and thus transfer a lead from marketing to sales only when it has reached criteria previously validated by sales (the main criticism of lead scoring is indeed that the lead forwarded to sales are of poor quality). To conclude this alignment, write an SLA between your teams, defining both the lexicon but also the objectives that each of the two teams undertakes to fulfill in order to support the other in its work; for example, marketing commits to generating 20 MQLs per week and sales commits to follow up with each of them within 48 hours of transmission. The biggest success factor in automation is therefore preparation. Indeed, data quality becomes one of the important aspects that cannot be underestimated, because data quality is highly important and one can only be satisfied with a large amount of data. With these prerequisites, you can now approach your marketing automation needs in a more structured way and increase your chances of success. The main players in marketing automation today are (in alphabetical order): Act-On, ActiveCampaign, Adobe Campaign, Oracle Eloqua, Hubspot, IBM Silverpop, Infusionsoft, Marketo and Salesforce Pardot.
The static part of the sidebar, it will scroll with the page. These are drag and drop areas, so please remove any unnecessary space from your sections and add modules in a single column.
You may also be interested in
This other news

Automating Your Organization: A Few Pointers

Adviso partners with Mondou - Adviso

Twelve nominations in the Adviso team! - Adviso
Repérer et valoriser ce qui compte vraiment.
Recevez nos analyses et conseils pour rester à l’avant-garde du numérique.